블렌더에서 재질(Material)과 텍스처(Texture) 적용하기
블렌더에서 3D 모델을 더 사실적으로 만들기 위해서는 재질과 텍스처가 필수입니다.
이번 글에서는 블렌더에서 재질(Material)과 텍스처(Texture)를 적용하는 방법을 알아볼게요.
1. 재질(Material)과 텍스처(Texture)의 차이점
🔹 재질(Material): 3D 모델의 표면 속성(색상, 반사율, 광택 등)을 결정
🔹 텍스처(Texture): 재질의 표면에 이미지를 추가하여 더욱 현실적인 표현 가능
💡 예시:
플라스틱과 금속은 같은 색이라도 광택과 반사율이 다름 → 재질이 다름
벽돌 텍스처를 추가하면 평평한 벽도 질감이 있는 벽돌처럼 보임
2. 블렌더에서 재질(Material) 적용하기
1) 오브젝트에 기본 재질 추가
오브젝트 선택 (예: Shift + A → Mesh → Cube 추가)
Properties(속성) 패널 → Material 탭(구슬 아이콘) 클릭
"New(새로운 재질)" 버튼 클릭
Base Color(기본 색상) 변경
-> 이 단계만 따라 하면 오브젝트에 기본 색상이 적용돼요!

2) 재질의 속성 변경하기
재질을 더욱 다양하게 표현하기 위해 아래 속성을 조정할 수 있어요.
🔹 Base Color: 기본 색상
🔹 Metallic: 금속 느낌 추가 (1에 가까울수록 금속처럼 반사)
🔹 Roughness: 표면 거칠기 (값이 낮으면 매끈한 표면, 높으면 거친 표면)
🔹 Specular: 표면 반사 효과 조정
💡 Tip:
유리처럼 투명한 재질 → Transmission 값을 높이기
매끈한 플라스틱 느낌 → Metallic 낮추고 Roughness 0.1~0.3 정도
거친 나무 느낌 → Roughness 높이기 (0.6~1.0)
3. 텍스처(Texture) 적용하기
1) 이미지 텍스처 추가하기
재질을 적용한 오브젝트 선택
Properties(속성) 패널 → Material(재질) 탭으로 이동
Base Color 옆 작은 점(●) 클릭 → Image Texture 선택
New(새 이미지 생성) 또는 Open(이미지 불러오기) 클릭
-> 이렇게 하면 모델 표면에 이미지 텍스처가 적용돼요!


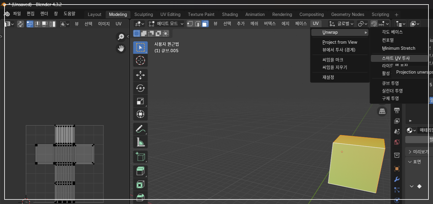
2) UV 맵 설정하기 (텍스처가 이상하게 나올 때 해결법!)
이미지를 적용했는데 왜곡되거나 비정상적으로 보일 때 UV 맵을 조정해야 합니다.
UV 맵 적용 방법
1️⃣ 오브젝트 선택 후 Edit Mode(편집 모드)로 전환 (Tab 키)
2️⃣ 오브젝트의 모든 면 선택 (A 키)
3️⃣ U 키 → "Smart UV Project" 선택
(uv 맵을 미리 만들어 두면 재질

-> 이렇게 하면 오브젝트에 올바르게 텍스처가 펼쳐집니다.
uv map
재질(머티리얼)을 제대로 입히려면 UV 맵이 필요합니다.
(재질에 텍스처가 포함된다면 반드시 UV 맵이 필요합니다!
UV가 없으면 색칠이나 이미지 적용이 어렵고, Substance Painter/Unity와의 연동도 깨질 수 있어요.)
UV 맵이란?
3D 모델의 표면을 2D 평면으로 펼쳐서 텍스처를 어디에 어떻게 입힐지 좌표로 알려주는 지도입니다.
재질을 입힌다 = 이미지(텍스처)를 메쉬 표면에 정확히 배치한다는 의미이기 때문에,
UV 맵이 없으면 소프트웨어는 "이 이미지를 어디에 어떻게 입혀야 하지?"를 알 수 없어요.
(Blender 기준 간단히 uv맵 만들기)
1. 오브젝트 선택 후 Tab → Edit Mode
2. A 키로 전체 선택
3. U 키 → Smart UV Project 또는 Unwrap 클릭
이렇게 하면 기본적인 UV 맵이 생기고, 대부분의 재질이 제대로 적용됩니다.
💡 추가 팁:
텍스처 크기를 조정하려면 Shader Editor에서 Mapping 노드 추가
Node Editor(Shift + A) → Mapping 노드 연결 → Scale 조절
4. 노드 편집으로 재질 & 텍스처 효과 추가하기
Shader Editor(셰이더 에디터) 활용하기
1️⃣ Shift + A → "Shader Editor" 창 열기
2️⃣ "Add" → "Texture" → "Image Texture" 추가
3️⃣ "Base Color"에 연결하여 텍스처 적용
4️⃣ "Normal Map" 추가하여 입체적인 질감 표현 가능
✅ 자주 쓰이는 노드 조합
🔹 Diffuse BSDF → 기본적인 색상 재질
🔹 Principled BSDF → 반사, 굴절까지 조정 가능한 재질
🔹 Bump / Normal Map → 표면을 더욱 입체적으로 표현
해보기 :
나무 표면 텍스처 → Image Texture 연결
광택이 있는 재질 → Roughness 값 조정
돌 바닥 효과 → Bump Map 추가 & 강도 조정

재질 (텍스처) 출처 :
무료 3d 재질 사이트 입니다// 폴리헤이븐
원하는 재질을 다운받아서 압축을 풀어 사용합니다.
(이미지 용량이 크기 때문에 적절히 수정해서 사용하면 편합니다. )
Poly Haven • Poly Haven
The Public 3D Asset Library
polyhaven.com
5. 최종 렌더링에서 텍스처 확인해보기
Eevee vs Cycles 렌더링 차이
Eevee → 빠른 실시간 렌더링 (게임 & 애니메이션에 적합)
Cycles → 고품질 렌더링 (현실적인 텍스처 표현)
렌더링 설정 방법
1️⃣ Properties 패널 → Render 탭 (카메라 아이콘) 클릭
2️⃣ Render Engine을 "Eevee" 또는 "Cycles"로 변경
3️⃣ "F12" 키를 눌러 최종 렌더링

Tip: Cycles에서 Light(조명)를 추가하면 더욱 사실적인 표현이 가능합니다.
\
'design' 카테고리의 다른 글
| 블렌더에서 Loop tools (0) | 2025.03.03 |
|---|---|
| 블렌더에서 single vert (애드온) (0) | 2025.03.03 |
| 블렌더 기본 조작법/기초/첫걸음2-모델링 (0) | 2025.02.25 |
| 블렌더 기본 조작법/기초/첫걸음1 (0) | 2025.02.25 |
| 유니티 기초/이전 작업 되돌리기 (0) | 2025.02.01 |